Business Meets Pleasure.
Meetings in Newport Beach.
At Pendry Newport Beach resort, business is always a pleasure. With a central location in Newport Beach’s Fashion Island area and more than 58,000 square feet of beautifully designed Newport Beach meeting rooms, we have the perfect locale for your Orange County special event of any size or style.
-
690 Newport Center Drive
Newport Beach, CA 92660
Located in the heart of Southern California
Steps from Fashion Island
Located around 4 miles from John Wayne Airport (SNA)
295 guestrooms and suites
Home to all-day California-inspired dining across four restaurants
Custom, world-class Spa Pendry featuring an exclusive menu of luxury treatments
More than 58,000 sq. ft. of special event space and outdoor event lawn
Sits above the coast with sweeping ocean, harbor, and bay views
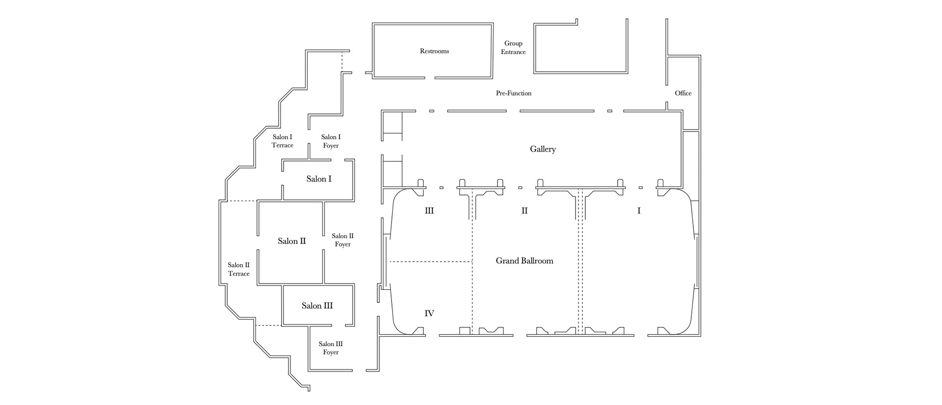
| ROOM | SQUARE FEET (APPROX) | DIMENSIONS (FEET) | CEILING (FEET) | THEATER | RECEPTION | RDS. OF 10 | CLASSROOM | U-SHAPE | CONFERENCE | HOLLOW SQUARE | CRESCENT |
|---|---|---|---|---|---|---|---|---|---|---|---|
| FIRST LEVEL | |||||||||||
| GRAND BALLROOM | 8,710 | 134 x 65 | 12 | 500 | 800 | 500 | 336 | 80 | – | 130 | – |
| GRAND BALLROOM I | 3,315 | 51 x 65 | 12 | 160 | 300 | 160 | 110 | 40 | 40 | 60 | – |
| GRAND BALLROOM II | 3,055 | 47 x 65 | 12 | 160 | 300 | 160 | 110 | 40 | 40 | 60 | – |
| GRAND BALLROOM III | 1,188 | 36 x 33 | 12 | 70 | 100 | 96 | 45 | 24 | 24 | 28 | – |
| GRAND BALLROOM IV | 1,152 | 36 x 32 | 12 | 70 | 100 | 96 | 45 | 24 | 24 | 28 | – |
| GRAND BALLROOM I & II | 6,370 | 98 x 65 | 12 | 320 | 600 | 320 | 220 | 60 | 74 | 84 | – |
| GRAND BALLROOM III & IV | 2,340 | 32 x 65 | 12 | 140 | 200 | 180 | 90 | 40 | 40 | 60 | – |
| GRAND BALLROOM II, III & IV | 6,710 | 98 x 65 | 12 | 300 | 500 | 340 | 220 | – | – | – | – |
| GALLERY | 3,936 | 58 x 13 | 14 | – | 200 | 120 | – | – | – | – | – |
| PRE-FUNCTION | 1,850 | 58 x 13 | 14 | – | – | – | – | – | – | – | – |
| SALON I | 485 | 18 x 27 | 10.5 | 40 | 25 | 30 | 18 | 15 | 24 | 18 | – |
| SALON I FOYER | 300 | 32 x 18 | 14 | – | 25 | 24 | – | – | – | – | – |
| SALON I TERRACE | 1,225 | – | – | – | – | – | – | – | – | – | – |
| SALON II | 1,000 | 27 x 37 | 10.5 | 80 | 50 | 72 | 40 | 25 | 25 | 30 | – |
| SALON II FOYER | 950 | 27 x 14 | 14 | – | 75 | 36 | – | – | – | – | – |
| SALON II TERRACE | 950 | 35 x 14 | – | – | 75 | 36 | – | – | – | – | – |
| SALON III | 315 | 18 x 27 | 10.5 | 45 | 50 | 36 | 30 | 24 | 24 | 18 | – |
| SALON III FOYER | 290 | 29 x 18 | 14 | – | 50 | 24 | – | – | – | – | – |
| SALON III TERRACE | 800 | 28 x 14 | – | – | – | – | – | – | – | – | – |
| CABARET | 2,400 | 40 x 50 | – | 100 | 120 | 60 | – | 30 | 38 | – | – |
| SET STEAK & SUSHI (INDOOR) | 2,400 | 64 x 31 | – | – | 100 | – | – | – | – | – | – |
| SET STEAK & SUSHI (OUTDOOR) | 1,800 | 46 x 32 | – | – | 100 | – | – | – | – | – | – |
| PRIVATE TERRACE | 1,800 | 46 x 52 | – | 200 | – | – | 122 | – | – | – | – |
| PRIVATE DINING ROOM | 625 | 18 x 36 | 10 | 20 | 40 | 30 | – | – | 26 | – | – |
| BAR PENDRY | 3,000 | 70 x 31 | – | – | 150 | – | – | – | – | – | – |
| BAR PENDRY ALCOVE | 450 | 33 x 12 | – | – | 35 | – | – | – | – | – | – |
| BAR PENDRY TERRACE | 450 | 36 x 18 | – | – | 35 | – | – | – | – | – | – |
| THE PAVILION | 1,500 | 25 x 50 | 8.8 | 100 | 100 | 60 | 60 | 30 | 30 | 35 | – |
| THE PAVILION TERRACE | 1,250 | 33 x 38 | – | – | 50 | 40 | – | – | – | – | – |
| GARDEN LAWN | 4,750 | 96 x 33 | – | 300 | 250 | 200 | – | – | – | – | – |
| POOL DECK NORTH | 2,400 | 39 x 32 | – | – | 60 | 70 | – | – | – | – | – |
| POOL BAR | 1,200 | 31 x 24 | – | – | 70 | 30 | – | – | – | – | – |
| PORTE COCHERE | 8,000 | 51 x 25 | – | – | 800 | 480 | – | – | – | – | – |
| VIAMARA FULL RESTAURANT | – | – | – | – | 150 | – | – | – | – | – | – |
| VIAMARA (INDOOR) | – | – | – | – | 70 | – | – | – | – | – | – |
| VIAMARA FULL RESTAURANT | – | – | – | – | 80 | – | – | – | – | – | – |
| ROOM | SQUARE FEET (APPROX) | DIMENSIONS (FEET) | CEILING (FEET) | THEATER | RECEPTION | RDS. OF 10 | CLASSROOM | U-SHAPE | CONFERENCE | HOLLOW SQUARE | CRESCENT |
| EXECUTIVE / HOSPITALITY SUITES | |||||||||||
| PENDRY SUITE | 2,000 | – | 10 | 50 | 40 | 30 | – | 30 | 24 | 35 | – |
| SUITE 2014 | 860 | – | 10 | 25 | 30 | 24 | – | 18 | 25 | – | – |
| SUITE 1914 | 860 | – | 8.3 | 25 | 30 | 24 | – | 18 | 25 | – | – |
| SUITE 1814 | 860 | – | 8.3 | 25 | 30 | 24 | – | 18 | 25 | – | – |
| SUITE 1718 | 860 | – | 8.3 | – | 20 | – | – | – | 10 | – | – |
| SUITE 1618 | 860 | – | 8.3 | – | 20 | – | – | – | 10 | – | – |
| SUITE 917 | 860 | – | 8.3 | – | 20 | – | – | – | 10 | – | – |